May 5, 2021

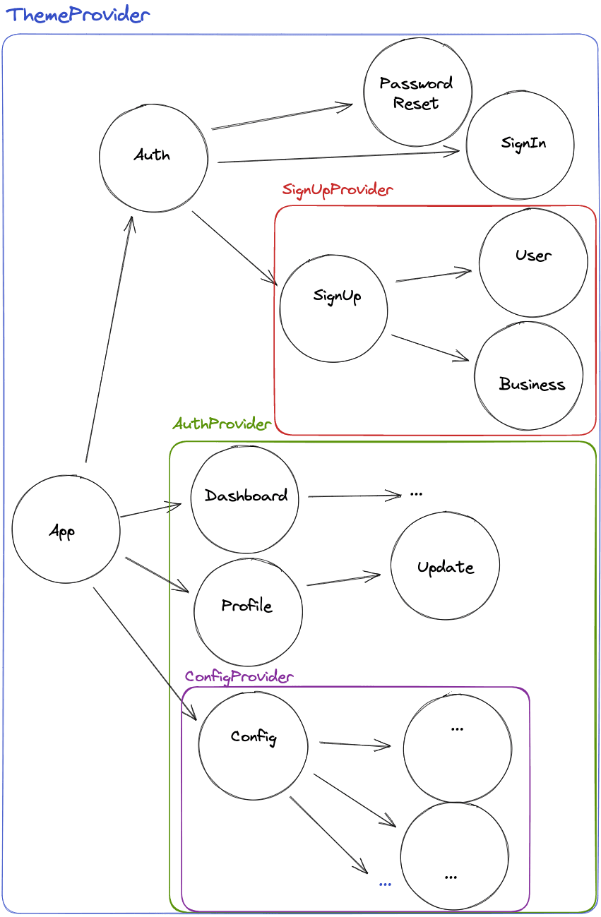
Co-locate your providers and stores

Avoid globals and co-locate your providers and stores as close as possible to their usage.


Diagrams

Explanations, concepts, design solutions, created over time.

10

views

@TODO